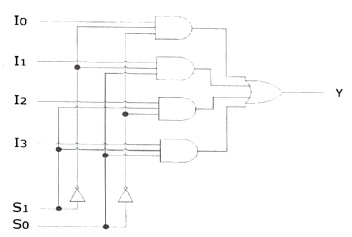
다음 그림과 같은 회로의 명칭은?
지금 시작하기 →

・・・ 문제은행 정보통신기사(구)(2020년 1회) 20번

정보통신기사(구) 2020년 05월 20번

다음 그림과 같은 회로의 명칭은?

1
병렬가산기
2
멀티플렉서
3
디멀티플렉서
4
디코더
단축키
이전 문제로 이동은 키를 누르고, 다음 문제로 이동은 키를 누르세요
이전 문제 , 다음 문제
문제(100)
25 다음 중 X.25 표준에 대한 설명으로 틀린 것은? 26 프로토콜의 주요 요소 중에서 데이터 전송시기와 전송속도에 관한 특성을 나타내는 것은? 27 공중 데이터망에서 패킷단말기를 위한 DCE와 DTE사이의 접속 규격을 정의한 표준안은? 28 OSI 7계층에서 단말기 사이에 오류 수정과 흐름제어를 수행하여 신뢰성 있고 명확한 데이터 전송을 하는 계층은? 29 다음 중 표준화 절차에 대한 순서로 맞는 것은? 30 4[Gbps](상향 1[Gbps], 하향 3[Gbps])급 용량의 FTTH회선이 있다고 가정한다. 하향 회선을 기준으로 할 때 괄호 안에 들어갈 최대수용 가능한 가입자 수는 약 얼마인가? 31 근거리통신망(LAN)의 매체 접근 제어(Media Access Control) 프로토콜 중 패킷 충돌이 발생하지 않는 방식은? 32 광대역통합망(BcN : Broadband Convergence Network)의 계층구조 중 전달망 계층에 대한 설명으로 옳지 않은 것은? 33 다음 중 만물인터넷(Internet of Everything)을 구성하는 핵심요소가 아닌 것은? 34 IPv4의 C 클래스 네트워크를 26개의 서브넷으로 나누고, 각 서브넷에는 4~5개의 호스트를 연결하려고 한다. 이러한 서브넷을 구성하기 위한 서브넷 마스크 값은? 35 비트의 신호 세기를 강화시켜 재전송시켜주는 장비는? 36 네트워크 자원들의 상태를 모니터링하고 이들에 대한 제어를 통해서 안정적인 네트워크 서비스를 제공하는 것을 무엇이라 하는가?
85 다음 중 예약 또는 증권 서비스 등에 적합한 처리 시스템 방식은? 86 컴퓨터가 8비트 정수 표현을 사용할 경우 -25를 부호와 2의 보수로 올바르게 표현한 것은? 87 병렬 프로세서의 한 종류로 여러 개의 프로세서들이 서로 다른 명령어와 데이터를 처리하는 진정한 의미의 병렬 프로세서로 대부분의 다중 프로세서 시스템과 다중 컴퓨터 시스템이 이 분류에 속하는 구조는? 88 하나의 프린터를 여러 프로그램이 동시에 사용할 수 없으므로 논리 장치에 저장하였다가 프로그램이 완료 시 개별 출력할 수 있도록 하는 방식은? 89 8진수 (735.56)8을 16진수로 전환한 것은 어느 것인가? 90 Open Source로 개방되어 사용자가 변경이 가능한 운영체제는? 91 다음 문장의 괄호 안에 들어갈 알맞은 것은?(단, 예외사항은 제외) 92 기간통신사업자가 언론매체, 인터넷 또는 홍보매체 등을 활용하여 공개하여야 할 통신규약의 종류와 범위는 누가 정하여 고시하는가? 93 다음 중 과학기술정보통신부장관이 소속 공무원으로 하여금 방송통신 설비를 설치·운영하는 자의 설비를 조사하거나 시험하게 할 수 있는 경우가 아닌 것은? 94 정보통신공사업법에서 사용하는 용어 중 감리에 대한 설명이다. 괄호에 들어갈 내용으로 맞게 나열된 것은? 95 다음 중 정보통신서비스 제공자 및 이용자의 책무가 아닌 것은? 96 국선 수용 회선이 100회선 이하인 주배선반선의 접지저항 허용범위는 얼마인가?
App Store Google Play
오늘학습 예시 이미지

시험에 합격하려면
복습을 제대로 해야 합니다.

오늘학습은 스스로 기억을 떠올리고 계획적으로 복습할 수 있도록 설계돼 있어요.
그것도, 가장 과학적인 방식으로요!

능동적 회상

능동적 회상
(Active Recall)

배운 내용을 단순 읽으며 반복하는 것이 아니라,
능동적으로 기억하고 있는지를
스스로 테스트하며
공부할 수 있는
학습 환경을 제공해 학습 효과를 높여요

간격 반복 학습

간격 반복 학습
(Spaced Repetition)

에빙하우스 망각곡선을 바탕으로
가장 최적의 시점에 복습을 제공하여
배운 내용이 잊히지 않도록 장기 기억화해요

Data 기반의
뇌과학적 복습 시스템

학습 결과 Data를 분석해, 문제별 최적화된
반복 학습량을
자동으로 분배해요.
학습에 소요되는 시간을 최소화하는
동시에
단기 기억을 장기 기억으로 전환해줘요.

36만 개 이상의
기출문제 무료 제공

공무원 및 약 300여종의 자격증 시험 기출문제
36만개
이상을 무료로 이용할 수 있어요.
여러 앱을 설치할 필요
없이, 오늘학습 하나로
모든 시험을 준비할 수 있어요.

다양한 문제 유형으로 만드는
나만의 단어장&문제집

기출 외에도 외워야 하는 내용은
객관식, 주관식, 카드, 빈칸
등 다양한 형식으로
직접 만들어 보세요. 내 학습 스타일에
맞게
나만의 단어장과 문제집을 만들 수 있어요.

시험별 체계적인
문제 관리

시험에 문제를 추가해 체계적으로
관리할 수 있어요.
주제나 단원별로
분류하고 싶다면,
시험에 챕터를 만들어
문제를 추가할 수도 있어요.

수십만 명이
오늘학습을 사랑합니다

앱 스토어 평점 4.9
구글 플레이 평점 4.8
누적 회원수 100,000+
지금 오늘학습을
시작해보세요
지금 시작하기
문제 선택